Clean, High-Performance Hydrometallurgy for Complex and Critical Metal Materials

Re-2Ox: A Flexible Processing Option

The Global Challenge

Critical metals are at the core of the global energy transition. They are essential for electric vehicles, battery energy storage systems, renewable energy infrastructure and advanced electrical networks. As global demand accelerates, markets now require higher traceability, lower carbon intensity and stronger ESG compliance.

At the same time, the mining and processing industry faces growing pressure to reduce environmental impact, eliminate toxic emissions and improve metal recoveries from increasingly complex feed materials.

The Limits of Conventional Processing

Traditional smelting-based processing routes remain constrained by:

High energy consumption

Significant atmospheric emissions

Limited flexibility for complex mineral assemblages

Large environmental footprint

Increasing regulatory and social pressure

These limitations are driving the need for a new generation of clean, flexible and efficient processing technologies for critical metals.

The Re-2Ox Technology

Re-2Ox is a next-generation hydrometallurgical process, built on more than forty years of proven chemistry, operating in a fully closed-loop, all-electric system.

It enables the processing of complex critical metal-bearing materials, including copper, cobalt and other strategic metals, without the use of furnaces, combustion or toxic gas emissions. The process delivers high metal recoveries with precise control of impurities.

Validated at SGS Canada (Lakefield)—one of the world’s most recognized metallurgical testing facilities—Re-2Ox represents a fundamental shift in how critical metals can be processed cleanly, efficiently and responsibly.

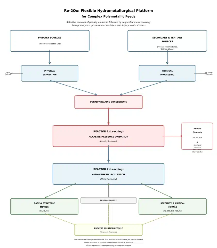
How the Re-2Ox Process Works

The entire process operates in a fully closed-loop system with continuous water and solution recycling.

Step 1 – Alkaline Pressure Oxidation

High-temperature alkaline oxidation breaks down complex mineral matrices and liberates critical metals into solution.

Step 2 – Selective Precipitation

Targeted elements are selectively precipitated into stable forms while valuable metals remain in solution.

Step 3 – Solution Purification

Successive chemical adjustments remove remaining impurities and bring the solution to market-grade purity.

Step 4 – Final Metal Recovery

Final products are recovered as metal salts or via electrowinning and are ready for industrial use.

Adaptability to Complex Materials

Re-2Ox is specifically designed to process materials that challenge conventional technologies, including:

  • Sulphide and oxide critical-metal ores
  • Intermediate concentrates
  • Historical tailings
  • Certain battery recycling streams
  • Materials containing penalty elements such as arsenic, antimony, bismuth, mercury and complex sulphides

Operating parameters – pressure, temperature, chemistry and residence time – are optimized for each specific feed material, allowing maximum flexibility across a wide range of critical metal inputs.

Proven Metallurgical Performance

Independent testing performed at SGS Canada (Lakefield) has confirmed outstanding metallurgical performance:

  • Cobalt recovery ≈ 99 %
  • Copper recovery > 99 %
  • Arsenic removal ≈ 99 % in a stable form

At pilot scale, the process has successfully produced battery-grade cobalt sulfate grading approximately 22.6 % Co. These results confirm that Re-2Ox is not an experimental concept, but a technically validated industrial process.

ESG by Design

Re-2Ox was engineered from the outset to meet the highest ESG standards:

  • Fully closed-loop water system
  • No liquid effluents
  • No toxic gas emissions
  • All-electric process
  • Compatible with hydroelectric and solar power
  • Low and predictable operating costs

It is a clean processing technology by design, not by offset.

Economic Advantage

Re-2Ox enables:

  • Higher metal recoveries
  • Access to materials traditionally considered difficult or penalized
  • Reduced processing losses
  • Elimination of heavy smelting infrastructure
  • Faster operating cycles (24–48 hours)

The result is improved project economics, stronger operational predictability and enhanced project bankability.

Vitalis Metals & Re-2Ox

A Structured Deployment Platform in the Democratic Republic of Congo (DRC)

Vitalis Metals has entered into an agreement with Re-2Ox Technologies Inc. specifically focused on the deployment of the Re-2Ox process in the Democratic Republic of Congo (DRC).

Within this framework, Vitalis acts as a project developer, industrial operator, financial structuring partner and technology deployment platform for Re-2Ox-based projects in the DRC, with a focus on responsible and scalable processing solutions.

Depending on project structure and local partnerships in the DRC, this framework may allow for technology licensing models under defined technical and commercial conditions.

A Scalable Development Path in the DRC

The Re-2Ox deployment model in the DRC is designed to scale progressively:

Phase 1

Feed validation testing on DRC materials

Phase 2

Pilot unit installation in the DRC

Phase 3

Modular industrial deployment in the DRC

A New Standard for Critical Metals Processing in the DRC

Re-2Ox offers a new benchmark for the clean, efficient and responsible processing of critical metals, including copper and cobalt. Combined with Vitalis Metals’ deployment platform in the Democratic Republic of Congo, the technology provides a scalable solution aligned with global ESG expectations and the accelerating demand for secure critical-metal supply chains.

Contact & Partnerships – DRC Focus

Vitalis Metals and Re-2Ox welcome discussions with mining operators, industrial groups, battery materials producers, strategic investors, government agencies seeking responsible, high-performance critical-metals processing solutions in the Democratic Republic of Congo (DRC).